k1体育 - 十年品牌 值得信赖
首页
关于我们
k1体育简介
专业介绍
下设机构
公司领导
公司产品
培养方案
课程建设
规章制度
常用表格
本科论文
专业实习
实验室安全管理
团队队伍
团队力量
导师风采
荣退教师
科学研究
学术交流
科研动态
科研团队
数学.科学.人文
党建工作
党员活动
支部概况
党务知识
员工工作
人才招聘
员工活动
员工专栏
集体活动
历届毕业生合影
主题教育
学习动态
学习材料
数学与交叉科学研究院
简介
学术活动
招聘信息
目的地搜索
Open Menu
首页
关于我们
返回上一级
k1体育简介
专业介绍
下设机构
公司领导
公司产品
返回上一级
培养方案
课程建设
规章制度
常用表格
本科论文
专业实习
实验室安全管理
团队队伍
返回上一级
团队力量
导师风采
荣退教师
科学研究
返回上一级
学术交流
科研动态
科研团队
数学.科学.人文
党建工作
返回上一级
党员活动
支部概况
党务知识
员工工作
返回上一级
人才招聘
员工活动
员工专栏
返回上一级
集体活动
历届毕业生合影
主题教育
返回上一级
学习动态
学习材料
数学与交叉科学研究院
返回上一级
简介
学术活动
招聘信息
当前位置:
首页
>>
科学研究
>>
学术交流
>> 正文
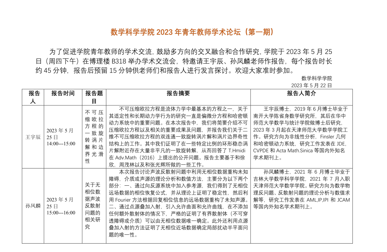
【预告】5月25日 k1体育青教师年学术论坛(第一期)
2023-05-23 09:51
【
关闭窗口
】
版权所有:k1体育 - 十年品牌 值得信赖 | 地址:天津市西青区宾水西道393号 | 邮政编码:300387 | 电话:022-23766364| 管理员:数科院